IC LED DRIVER AL3066 4CH 60V SOIC16 ROHS, AL3066 LED DRIVER ENTEGRE , VESTEL , 17IPS62 IC

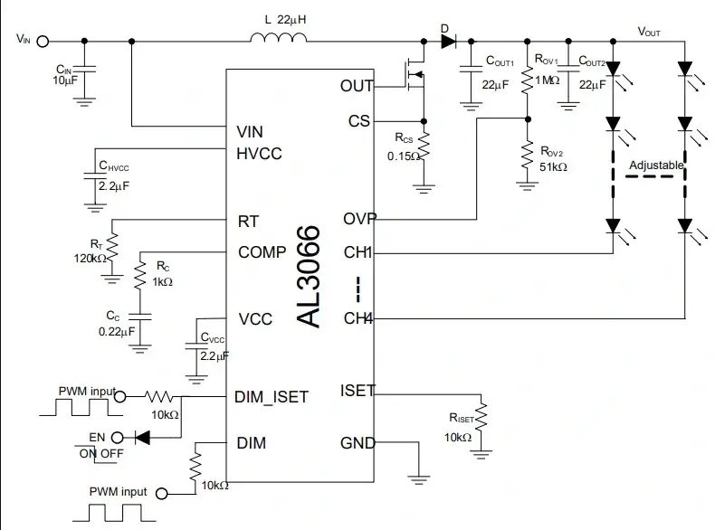
Description AL3066 FOUR-CHANNEL CURRENT SOURCE BOOST LED DRIVER Pin Assignment s The AL3066 is a high efficiency 4-ch annel boost controller for WLED backlig ht applications.
It operates over a wid e input voltage ranged from 4.
5V to 33V .
The current of the 4 channels is simp ly programmed from 20mA to 400mA with a n external resistor.
The current match between any channel is ±1.
5% (typical) .
Its operating frequency can be adjust ed from 0.
1MHz to 1MHz.
The AL3066 can support two dimming modes: direct PWM d imming, PWM to analog dimming.
Robust p rotection features include cycle by cyc le current limi .